Luxury World Travel Booking Website

Increased traffic and sales by focusing on the customer, simplifying the process, and adding helpful features.

NatureScapes.net Workshops and Tours

NatureScapes.net Nature Photography Workshops & Tours

Background

NatureScapes offers nature photography workshops and tours to premier destinations around the world. If a photographer wants to learn new skills alongside a professional, attending a workshop or tour at a location based on their interests is an excellent learning experience, with the first part of the journey on the website.

Design Updates to Better Serve Clients

As part of the website’s responsive design phase, I re-designed the entire Workshops and Tours section. Design upgrades included updates to landing pages, trip detail pages, and information pages, as well as a brand new registration system and waiting list feature.

Below is the design process and prototypes for the Workshops and Tours section. Also related, check out my email marketing portfolio for the customer journey flow for travel email design. By focusing on the search experience, traffic and business increased. To view page #1 SEO optimizations, see my SEO portfolio.

Design Process for NatureScapes Workshops and Tours

NatureScapes Travel Analysis
Version 1.0 - Workshops and Tours

Version 1.0 of the Workshops and Tours section has been in place for many years, requiring an upgrade for improved experience and usability on devices.

1Analysis, Research, and SEO Strategy

The original Workshops and Tours section had been in place for awhile and, after receiving ongoing customer feedback, required an upgrade.

Version 1.0 Observations & Featured Problems
  • After some travel seasons of clients using the website, I developed a list of new features to incorporate into the new design based on their feedback.
  • There was a great need for clearly explaining the founder’s vision, delineating trip differences, helping clients understand the best trips for them, improving content organization and the online payment process, to name a few.
  • I talked to travel coordinators to determine new features that would help management, such as improving the waiting list sign-up process.
  • I also spent time optimizing trip pages to improve SEO by analyzing traffic, researching similar companies, and rewriting structured content to improve search and UX.
User Persona - Travel
Sample User Persona for a Travel Client

Above is a persona for a client based on those the company talks to daily. During the re-design phase of Workshops & Tours, I introduced features to best serve new clients like Henry.

NatureScapes Workshops and Tours Wireframes
Wireframes for Workshops and Tours

Pictured above are wireframes for the new travel schedule, trip detail page, and other new pages including the improved registration process.

PDF (3.1 MB)

2Wireframes and User Flows

Once a plan and outline was determined, I created wireframes as a communication tool for stakeholders and the developer.

Thinking Through Design

Since the new design was largely based around the existing website to address problems and introduce new features, I wireframed screens for every section.

Developer Involvement

The wireframes also served as a planning tool to get feedback from the web developer. By seeing the wireframes first, they could provide feedback ahead of time on new features like the payment process and offer other suggestions. Some ideas, such as having a client sign-in area, were scrapped.

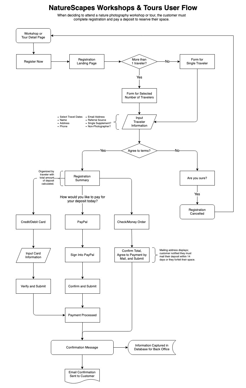
NatureScapes Workshops and Tours User Flow
Workshops and Tours User Flow for Trip Registration
Improving Processes

On the technical side there were some major changes along with an improved user experience, registration process, and search engine optimization. To name a few:

  • Duplicate content has been eliminated by designating one page for each trip as opposed to multiple pages for each year. The Current Schedule is now displayed dynamically.
  • Custom Photography Tours inquiry form was simplified and all new forms automatically validate as its filled out.
  • Improved registration process was condensed into smaller steps, now accommodating up to 4 registrants at once.
  • To help office administration, integrating Terms and Conditions into registration means they will save 100+ sheets of paper and ink each year.
  • Waitlist & Reminder feature allows users to easily add their name to be notified of last minute openings and future trip announcements, helping secure a new participant in the event of cancellation.
NatureScapes Workshops and Tours - Current Schedule
Current Schedule
NatureScapes Workshops and Tours - Trip Detail
Trip Detail
NatureScapes Workshops and Tours - About Our Trips
About Our Trips
NatureScapes Workshops and Tours - Leaders and Guides
Leaders and Guides
NatureScapes Workshops and Tours - Leaders Detail
Leaders Detail
NatureScapes Workshops and Tours - Reviews
Reviews
NatureScapes Workshops and Tours - Custom Photography Tours
Custom Photography Tours

3Design

Visually, my goal was to create a responsive design that tells a story, solidifies trust, and conveys the personal service received when selecting NatureScapes as your travel provider.

Highlights
  • New sections added to Current Schedule that share company values, founder’s promise, and showcase leadership, paired with featured travel reviews as social proof.
  • Trip detail pages were made to be more user-friendly, adding a special page index to the top for mobile devices. They also now include travel ratings and maps to give clients an idea of what to expect.
  • New section Planning Your Trip offers information to help a client determine if a trip is right for them. Adding more content to these pages will increase search relevancy.
  • To also help search engines, each trip leader now has their own page that displays their schedule, which will also be easy to link to from emails and social media.
  • Content on the About Our Trips page was revised to be easier to read and understand.
Prototype

View a clickable prototype on your desktop, tablet, or mobile via InVision. InVision prototypes can take awhile to load, depending on your Internet connection. You can also preview desktop screens by clicking a thumbnail image in this section.

The information you put together is incredible! I wish everybody who offered workshops was as detailed and informative as NatureScapes. Very, very impressive!

Karen S., Repeat Workshop & Tour Client
Registration Process - Step 1
Registration Process - Step 1
Registration Process - Step 2
Registration Process - Step 2
Registration Process - Step 3
Registration Process - Step 3
Registration Process - Step 3 Credit Card Input
Registration Process - Step 3 Credit Card Input
Registration Process - Step 3 PayPal Option
Registration Process - Step 3 PayPal Option
Registration Process - Step 4
Registration Process - Step 4

Back to Top